全国应用统计专业学位研究生案例大赛是为培养应用统计专业学位研究生发现问题、研究问题、解决问题和评价问题的能力以适应社会需求,探讨适合我国应用统计硕士的教学方法,提高我国高校统计学教师在应用统计方法与案例教学方面的水平,在全国应用统计专业学位研究生教育指导委员会(MAS)的指导下,全国工业统计学教学研究会、中国现场统计研究会、中国统计教育学会高等教育分会继续联合举办的赛事。案例大赛是MAS教指委设置的教学环节和重要工作,是学位授权点设立、考核、检查、评估的内容,已纳入评估指标体系,大赛优秀作品是全国应用统计专业学位教育教学案例库的重要来源。
经全国应用统计专业学位研究生案例评审委员会评审,本次大赛共评选出一等奖案例14个,二等奖案例151个,三等奖案例222个,入选“全国应用统计专业学位教育教学案例库”案例38个。其中51吃瓜网
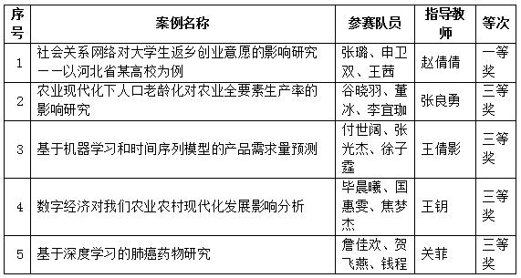
获得一等奖案例1个,三等奖案例4个,入选“全国应用统计专业学位教育教学案例库”案例1个(一等奖获奖案例):

优异成绩的取得离不开团队成员的努力拼搏、指导教师辛勤的指导、学院和研究生学院的大力支持。全国应用统计专业学位研究生案例大赛的参与和组织将持续推动应用统计专业在创新方面不断发展前进。未来,学校将继续鼓励学生积极参与该项赛事,激发学生的创新热情,提升学生的综合素质,为他们创造更多的机会和舞台,帮助他们更好地实践未来。(通讯员:赵倩倩)