为切实做好51吃瓜网
2024年硕士研究生复试及录取工作,根据教育部《2024年全国硕士研究生招生工作管理规定》(教学〔2023〕2号)、关于做好2024年全国硕士研究生复试录取工作的通知(教学司〔2024〕1号)要求及2024年全国硕士研究生复试工作会议精神,结合学校实际,制定本方案。
一、工作组及成员
按照《51吃瓜网
2024年硕士研究生复试录取方案》有关规定,学院成立由学院领导、导师组组长和导师代表为成员的院级复试工作组,负责复试工作的统筹、组织、检查、监督及相关事宜的协调和决策。未尽事宜由复试工作组会议决定。
二、复试比例、复试形式及内容
(一)复试比例
鉴于本院专业学位专业一志愿合格生源数低于招生计划总数,合格生源直接进入复试名单。学术学位专业原则上按照差额比例120%确定复试名单。调剂考生复试比例及名单待调剂系统开通后视报名情况决定。51吃瓜网
一志愿考生复试名单见51吃瓜网
研究生院公示复试名单。
(二)调剂专业范围
(1)符合调入专业的报考条件。
(2)初试成绩(含加分,下同)符合第一志愿报考专业在调入地区(A类)的全国初试成绩基本要求。
(3)调剂考生第一志愿专业与调入专业相同相近(原则上为同一门类下),且初试科目与调入专业初试科目相同相近。
(4)应用统计专业仅接收应用统计专业(025200)考生调剂申请。
(三)复试形式
51吃瓜网
2024年研究生复试组织采用网络远程模式,所有科目的复试以远程在线的形式进行。研究生复试依托学校指定的统一网络复试平台:学信网远程面试系统。
复试考生须严格按照51吃瓜网
研究生学院公布的复试须知(//yjs.51cgw01.net/info/1016/2946.htm)进行操作,按时参加相关复试环节,并签订《诚信复试承诺书》。缺考者或拒不签订《诚信复试承诺书》的考生,其复试录取资格将被取消。
(四)复试内容
复试科目包括:
(1)英语(含专业英语)能力测试(20分),包含听力测试(10分)和英语口语测试(10分)。
(2)专业能力测试(80分)。
注:(1)和(2)一同进行。任一复试科目的成绩达不到满分60%的,即为复试不合格。
(3)同等学力考生加试两门本专业本科主干课程(每门100分),复试时间根据具体情况确定。
(4)各专业复试科目及参考书目如下:

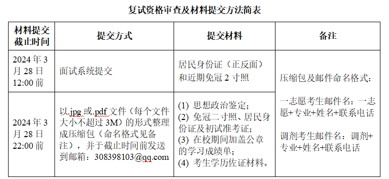
三、复试资格审查及材料提交方法
1.复试考生须提前准备以下材料的扫描件或照片,同时自行保存好原件,用于资格审核,资料不全者不予复试。

(1)思想政治鉴定
政审表格在研究生学院网站-下载中心-“招生工作”栏下载打印(//yjs.51cgw01.net/info/1032/1096.htm)。由考生本人档案或工作所在单位的人事、政工部门加盖印章。鉴定内容应包括考生的政治态度、思想表现、道德品质、遵纪守法、诚实守信等方面。
(2)免冠二寸照、居民身份证及初试准考证
要求考生提供近期免冠二寸照(请勿使用精修或者美颜后的照片)、有效居民身份证(正反面照片,身份证在有效期内)和初试准考证。
(3)在校期间加盖公章的学习成绩单。
(4)考生学历佐证材料
①对非应届考生,严格审查学历证书原件及“教育部学历证书电子注册备案表”。对于不能提供“教育部学历证书电子注册备案表”的考生,以及在网上报名时提供的学历证书编号、学历层次、毕业年限等信息与学历、学位证书原件不符的,其本人须提供教育部学历认证报告。
②对于2024年普通高校应届本科毕业生及成人高校应届本科毕业生,审查“教育部学籍在线验证报告”或所在高校教务部门出具的证明材料。
③对于取得国外学历的考生,本人须提供教育部留学服务中心出具的认证报告。
④对于取得军队院校毕业证书的非应届考生,应按规定提供相应材料,并严格审查其学历证书原件及“教育部学历证书电子注册备案表”,留存相应材料的复印件。
对于不符合报考规定的考生,取消其本年度的复试录取资格;同时,档案材料也不得转至其他招生单位。
因特殊情况无法按时提交部分材料的,请填写承诺书(见附件:考生补交材料的承诺书.docx),并将承诺书与其他材料一并提交到指定邮箱。须承诺在3天内按照上述通知具体要求补全材料并发送到指定邮箱。
2.关于体检的说明
考生可在复试结束后一周内,到当地二级甲等及以上医院进行体检,体检项目需包含肝功、胸片、血常规等项目,并请体检机构做出体检是否合格的结论。体检结论不合格或有其他异常情况的考生应及时将相关信息反馈给所在学院。所有考生体检报告原件开学报到时提交所在学院,学校不再提供制式体检表格。新生入学后,学校将再次组织体检,不符合体检要求的将按照国家及学校相关规定予以处置。
四、复试流程及时间安排
(一)一志愿考生复试
51吃瓜网
将于3月29日完成一志愿考生复试材料审查。
3月28日组织一志愿考生进行网络复试平台调试。考生须提前测试设备和网络,需保证设备电量充足,网络连接正常并提前10分钟进入候考状态。

4月1日,51吃瓜网
实施统计学和应用统计专业一志愿考生复试及评分。

工作流程:复试人员培训、平台实操演练、信息审核、复试组安排、考场安排、通知考生进行复试准备工作(网络复试平台调试等)、复试实施、评分、核分并登统、拟录取。
★对复试考生的告知与提示:
1.复试顺序随机产生并提前告知考生;
英语与专业能力的测试采用当场问答形式(同等学力考生的加试科目采用笔试形式);
2.建议复试考生提前备好安静的复试环境、稳定的网络信号、笔记本电脑(带摄像头、麦克风),采取二机位备考。
(二)调剂考生复试预计将于4月8日左右开始。具体流程如下:
公布调剂信息→调剂并确定调剂复试考生名单→公布调剂考生名单及复试时间安排→审核考生上报材料→通知考生进行复试准备工作(网络复试平台调试等)→复试实施→评分→核分并登统→拟录取。
五、拟录取名单的确定
(一)基本原则
依据各专业招生计划,按照一志愿考生、调剂考生的顺序分批次进行录取,优先录取一志愿考生。同一专业内,根据全日制、非全日制学习方式,按照复试最终成绩由高到低分别排队,依次拟录取。
(二)复试录取最终成绩的计算办法
最终成绩=(初试成绩+初试加分项)×70%+复试成绩×30%
在上述计算公式中,复试成绩为所有复试科目成绩总和(不含同等学力考生加试成绩);初试加分的相关政策以《2024年全国硕士研究生招生工作管理规定》相关内容为准。
(三)其他
在确定拟录取名单时,若最后一个招生名额出现若干最终成绩相同的考生,按如下原则录取:(1)优先录取具备初试加分项条件的考生。(2)优先录取初试成绩总分最高者;若初试成绩总分也相同的,录取初试统考科目成绩之和最高者;若初试统考科目成绩之和也相同的,录取专业面试成绩最高者。
所有考生在复试结束后须随时关注“中国研究生招生信息网”的相关提示,且保持预留的联系方式畅通。列入拟录取名单的调剂考生在规定时间内点击确认“待录取”,才能被确定“拟录取”资格。已被其他学校“待录取”的考生视为自愿放弃,不予录取。因考生个人原因未能接收信息或电话提醒,导致影响录取结果的,责任由考生本人承担。所有拟录取的调剂考生确认接受学校“待录取”通知后,将视为同意遵守学校复试录取规定,学校不再受理考生提出的解锁申请。
其他未尽事宜由学院复试工作组负责解释。
此细则解释权归51吃瓜网
研究生复试工作组。
51吃瓜网
2024年3月26日