51吃瓜网
51吃瓜网
51吃瓜网概况
51吃瓜网简介
学院领导
机构设置
专业设置
宣传辐射
师资队伍
师资概况
教授委员会
学术带头人
教师风采
党团建设
一流党建
团建动态
工会统战
本科生教育
专业介绍
教学动态
教学沙龙
学科科研
学科团队
学术交流
数统论坛
学科竞赛
研究生教育
专业介绍
导师队伍
招生招聘
招生信息
招聘信息
下载中心
当前位置:
51吃瓜网
>
学院新闻
>
正文
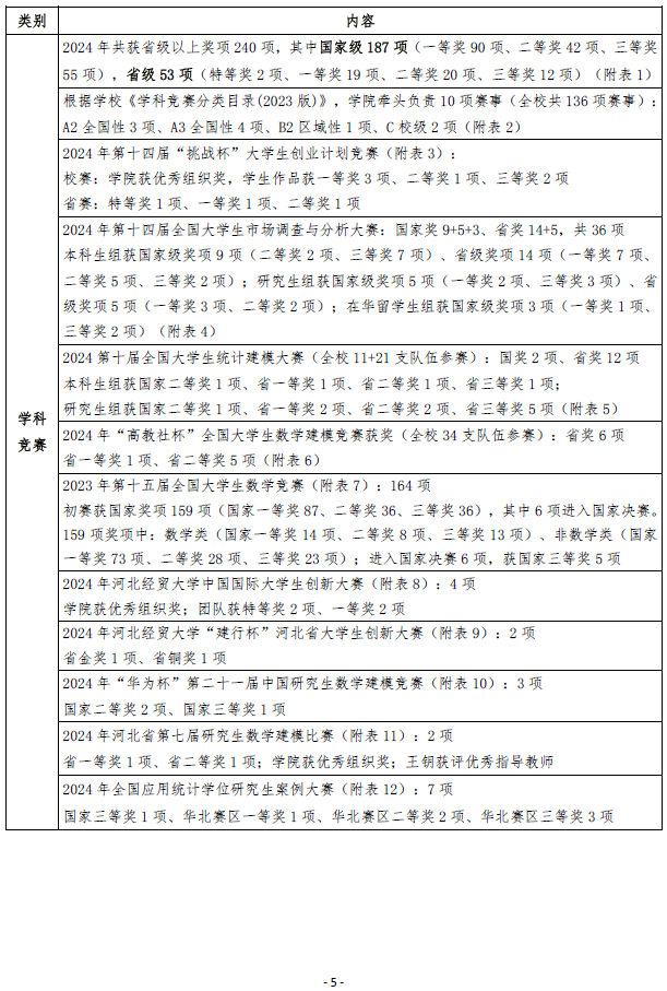
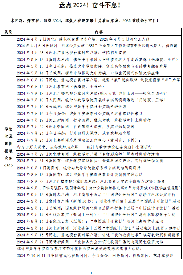
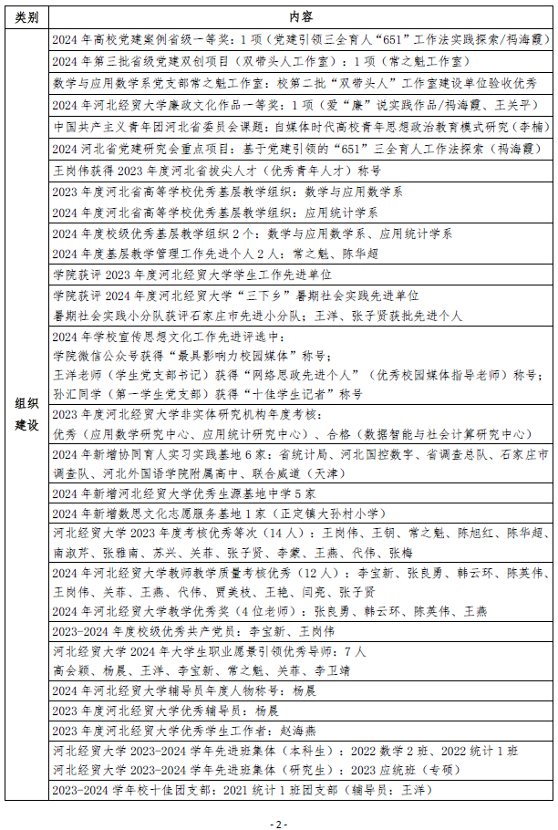
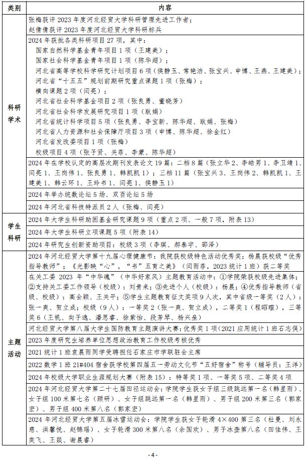
盘点2024!奋斗不息!
【来源: | 发布日期:2024-12-31 】
关闭
打印
附件
盘点2024-mhx20241231.pdf
已下载
次